


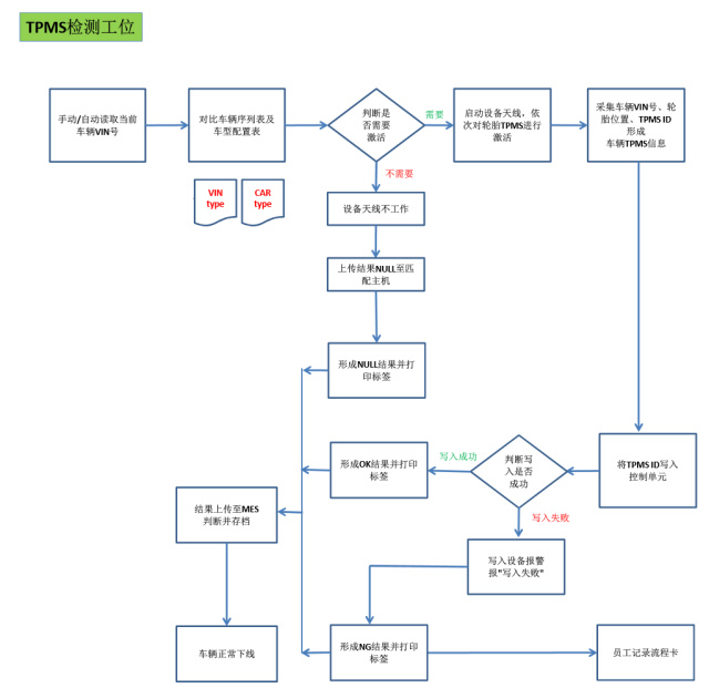
操作说明
a. 3检测到车辆时发送右前轮唤醒命令,3接收RF信息并通过CAN传给上位机;
b. 6检测到车辆时发送左前轮唤醒命令,6接收LF信息并通过CAN传给上位机;
c. 3再次检测到车辆时发送右后轮唤醒命令,3接收RR信息并通过CAN传给上位机;
d. 6再次检测到车辆时发送左后轮唤醒命令,6接收LR信息并通过CAN传给上位机;
e. 配对车辆停止在停车线处;
f. 连接OBD、扫描VIN码;
g. 上位机通过CAN发送传感器ID给车辆上的接收模块;
h. 上位机命令3、6复位,等待检测下一辆车。
TPMS技术方案

工艺流程
作业流程